慈心善语

 找回密码
 立即注册
查看: 895898|回复: 0

我该如何开始念经?初学功课流程+上香程序(视频解说)

[复制链接]

4522

主题

4696

帖子

673万

积分

管理员

Rank: 9Rank: 9Rank: 9

积分
6730973
发表于 2021-9-12 11:54:14 | 显示全部楼层 |阅读模式
【〔视频〕人为何要念经?师父开示!】

 



上心香步骤 和 法门初学者功课



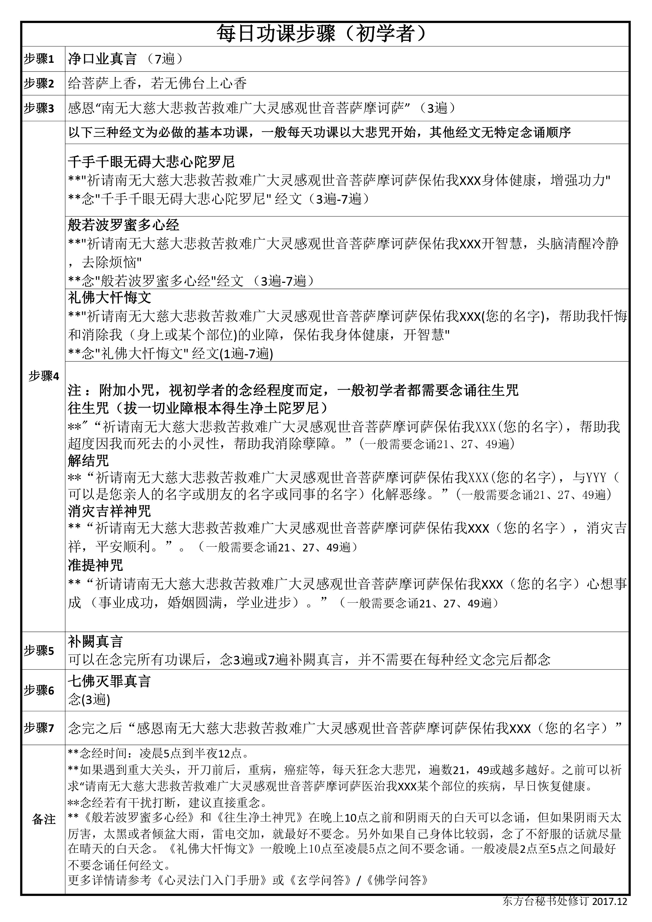
初学功课流程






      步骤 1. 《净口业真言》(7遍)

    

    ☞ 点击进入 《净口业真言》 教念版| 视频+音频+经文



净口业真言


(点击上方三角形按钮播放视频)


    步骤 2. 给菩萨上香,若无佛台上心香

  

   如有佛台给菩萨上香,

     点击进入 最新礼佛程序(个人家庭与观音堂通用)



最新礼佛程序


(点击上方三角形按钮播放视频)


   若无佛台上心香。

    ☞ 点击进入 心香拜佛——法门亲传


无佛台上心香


(点击上方三角形按钮播放视频)



 步骤 3.  感恩“南无大慈大悲救苦救难广大灵感观世音菩萨摩诃萨 ” (3遍)






      


以下三种经文为必做的基本功课,一般每天功课以大悲咒开始,其他经文无特定念诵顺序



 千手千眼无碍大悲心陀罗尼 【简称大悲咒】


**"祈请南无大慈大悲救苦救难广大灵感观世音菩萨摩诃萨保佑我XXX身体健康,增强功力"

**念"千手千眼无碍大悲心陀罗尼" 经文(3遍-7遍)

   

    点击进入 《千手千眼无碍大悲心陀罗尼》 教念版| 视频+音频+经文


千手千眼无碍大悲心陀罗尼


(点击上方三角形按钮播放视频)



 《般若波罗蜜多心经》 【简称心经】


**"祈请南无大慈大悲救苦救难广大灵感观世音菩萨摩诃萨保佑我XXX开智慧,头脑清醒冷静,去除烦恼"

**念"般若波罗蜜多心经"经文(3遍-7遍)

   

    ☞ 点击进入 《心经》 教念版| 视频+音频+经文


般若波罗蜜多心经


(点击上方三角形按钮播放视频)



礼佛大忏悔文


**"祈请南无大慈大悲救苦救难广大灵感观世音菩萨摩诃萨保佑我XXX(您的名字),帮助我忏悔和消除我(身上或某个部位)的业障,保佑我身体健康,开智慧"

**念"礼佛大忏悔文" 经文(1遍-7遍)

   

 ☞ 点击进入 《礼佛大忏悔文》 教念版| 视频+音频+经文


礼佛大忏悔文


(点击上方三角形按钮播放视频)






         步骤 4.  




注:附加小咒,视初学者的念经程度而定,一般初学者都需要念诵往生咒




往生咒(拔一切业障根本得生净土陀罗尼)


**"“祈请南无大慈大悲救苦救难广大灵感观世音菩萨摩诃萨保佑我XXX(您的名字),帮助我超度因我而死去的小灵性,帮助我消除孽障。”


(一般需要念诵21、27、49遍)

   

 ☞ 点击进入 《往生咒》 教念版| 视频+音频+经文


往生净土神咒


(点击上方三角形按钮播放视频)



解结咒


**“祈请南无大慈大悲救苦救难广大灵感观世音菩萨摩诃萨保佑我XXX(您的名字),与YYY(可以是您亲人的名字或朋友的名字或同事的名字)化解恶缘。”


(一般需要念诵21、27、49遍)



     点击进入 《解结咒》 教念版| 视频+音频+经文


解结咒


(点击上方三角形按钮播放视频)


消灾吉祥神咒**

“祈请南无大慈大悲救苦救难广大灵感观世音菩萨摩诃萨保佑我XXX(您的名字),消灾吉祥,平安顺利。”。


(一般需要念诵21、27、49遍)


     点击进入 《消灾吉祥神咒》 教念版| 视频+音频+经文



消灾吉祥神咒


(点击上方三角形按钮播放视频)



准提神咒


**“祈请请南无大慈大悲救苦救难广大灵感观世音菩萨摩诃萨保佑我XXX(您的名字)心想事成(事业成功,婚姻圆满,学业进步)。”


(一般需要念诵21、27、49遍)


     点击进入 《准提神咒》 教念版| 视频+音频+经文



准提神咒


(点击上方三角形按钮播放视频)







      步骤 5. 《补阙真言

可以在念完所有功课后,念3遍或7遍补闕真言,并不需要在每种经文念完后都念


     点击进入 《补阙真言》 教念版| 视频+音频+经文



补阙真言


(点击上方三角形按钮播放视频)


      步骤 6.《七佛灭罪真言》

 念(3遍)


(《七佛灭罪真言》让自己更干净,经文效果更好,《补阙真言》是防止自己没意识到有念错念漏)。


 点击进入 《七佛灭罪真言》 教念版| 视频+音频+经文



七佛灭罪真言


(点击上方三角形按钮播放视频)







      步骤 7. 念完之后“感恩南无大慈大悲救苦救难广大灵感观世音菩萨摩诃萨保佑我XXX(您的名字)








念诵经文的注意事项


(点击上方三角形按钮播放视频)




**念经时间:凌晨5点到半夜12点。


**如果遇到重大关头,开刀前后,重病,癌症等,每天狂念大悲咒,遍数21,49或越多越好。之前可以祈求“请南无大慈大悲救苦救难广大灵感观世音菩萨摩诃萨医治我XXX某个部位的疾病,早日恢复健康


**念经若有干扰打断,建议直接重念。


**《般若波罗蜜多心经》和《往生净土神咒》在晚上10点之前和阴雨天的白天可以念诵,但如果阴雨天太厉害,太黑或者倾盆大雨,雷电交加,就最好不要念。另外如果自己身体比较弱,念了不舒服的话就尽量在晴天的白天念。《礼佛大忏悔文》一般晚上10点至凌晨5点之间不要念诵。一般凌晨2点至5点之间最好不要念诵任何经文。


更多详情请参考《心灵法门入门手册》或《玄学问答》/《佛学问答》



东方台秘书处修订东方台秘书处修订 2017.12                                                                          






文章推荐

回复

使用道具 举报

您需要登录后才可以回帖 登录 | 立即注册

本版积分规则

Archiver|手机版|小黑屋|慈心善语

GMT+8, 2026-3-7 10:21 , Processed in 0.194348 second(s), 22 queries .

Powered by 慈心善语 X3.4

© 2001-2020 慈心善语

快速回复 返回顶部 返回列表